为了规范医院医用耗材采购行为,降低耗材虚高价格,加强医院耗材供应保障体系,压缩流通中间环节,创新配送管理模式,提高集中配送度。根据《陕西省卫生和计划生育委员会关于深化药品耗材供应保障体系改革的通知》(陕医改办发【2016】8号)等文件精神,我院拟对医用耗材配送企业进行遴选,现将有关报名事项通知如下:
1、依法取得统一社会信用代码的《营业执照》(或《营业执照》、《税务登记证》、《组织机构代码证》),具有《医疗器械经营许可证》,且相关证照均在有效期内,并在陕西省药械集中采购网上注册登记的;
2、企业注册资金达500万元以上,2016年度医用耗材销售总额达到5000万元人民币以上(以年度纳税报表为准);
3、经营范围满足医院诊疗需要。首营品种数量达到一定比例;
5、在西安拥有符合耗材集中采购与配送的设备、设施等储存运输条件,仓储库房面积大于100平方米,物流车辆不少于2辆;经营低温冷藏的耗材试剂具有完整的冷链系统,配送、冷链运输能满足三级医疗机构要求,冷库面积不少于50立方米,冷链车辆不少于2辆。
6、具备配套计算机信息系统,能够通过陕西省网采平台进行耗材、检验试剂配送,具备将采购、库存管理、使用追溯进行全流程监管能力,并能够随时提供购销电子订单,达到货款在线结算、仓储配送智能化,同时还具备与耗材监管系统对接等业务;
7、具有与配送医疗耗材相适应的质量管理机构和耗材专业技术人员。
8、医用耗材、检验试剂储存能力强,能满足三级医疗机构临床需求,配送的耗材品规均需取得厂家授权书和进口产品国内代理商的授权书。
9、2015-2016年度在三级医疗机构开展业务服务的数量及名单(开户数及开户复印件);有3家以上正在服务的医院,提供医院对供应商服务能力评价的书面材料和供货合同/供货发票复印件。
10、配送承诺。具有履行合同所涉及的及时性、售后服务和技术支持能力。依据投标企业承诺的配送时间,一般使用耗材配送时间承诺24小时内,紧急用及特殊耗材配送时间承诺2小时内。
11、具有良好的诚信记录;两年内,在经营活动中无违法违规经营记录(出具工商、税务、食药监部门的相关材料);
12、医用耗材批发经营企业集团(全资子公司、控股和参股公司共同形成的集团)只能指定集团内的1家医用耗材配送企业参与遴选,即不允许联合投标。
1、独立法人配送企业参加遴选的申请及《医用耗材配送企业基本情况登记表》(见附件)(法人签字、加盖企业公章);
2、授权参与公司遴选工作的委托人的委托授权(法人签字,加盖企业公章);
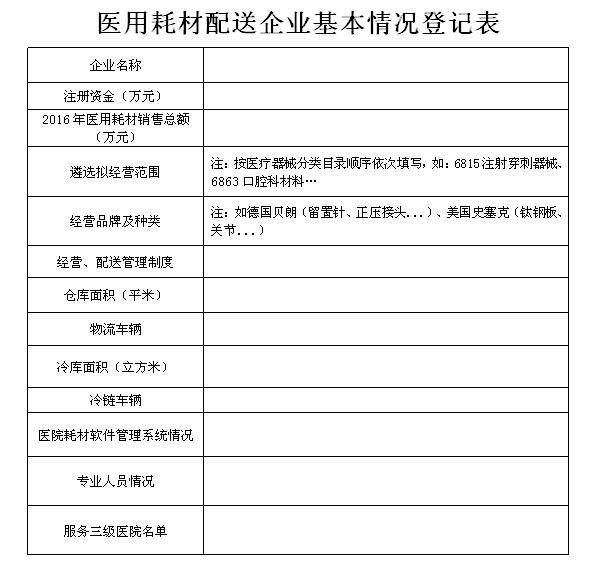
附件: 《医用耗材配送企业基本情况登记表》
